Featured Topics
Featured Products
Events
S&P Global Offerings
Featured Topics
Featured Products
Events
S&P Global Offerings
Featured Topics
Featured Products
Events
S&P Global Offerings
Featured Topics
Featured Products
Events
Financial and Market intelligence
Fundamental & Alternative Datasets
Government & Defense
Professional Services
Banking & Capital Markets
Economy & Finance
Energy Transition & Sustainability
Technology & Innovation
Podcasts & Newsletters
Financial and Market intelligence
Fundamental & Alternative Datasets
Government & Defense
Professional Services
Banking & Capital Markets
Economy & Finance
Energy Transition & Sustainability
Technology & Innovation
Podcasts & Newsletters
This guide highlights the key performance indicators for the Steel industry and where investors should look to find an investment edge.
The steel industry includes companies involved in the production of steel, which is an alloy made up of iron, carbon, and small portions of other elements. The steel industry plays a crucial role in the overall economic development of a country and is key to many other industries such as construction, transportation, and manufacturing, among others.
Steelmaking is the process of producing steel from iron ore or steel scraps. The diagram below depicts the steel manufacturing process.
When understanding market expectations for the steel industry, whether at a company or industry level, here are some industry KPIs to consider:
The pricing of steel largely depends on the demand and supply of the product. Unlike commodity prices, steel prices vary depending on the variety of finished steel products and country. China, as the largest consumer and supplier of steel, heavily influences the pricing of steel. Generally, as a reference, steel manufacturers determine the price for a particular steel product in a region. They then base the price of other steel products on this reference price. The price of a hot-roll coil (HRC) is often used to benchmark prices of steel products and a premium is added to this price for other steel products. Another key factor that determines steel prices is iron ore, which is the main raw material input in steel production. An increase in iron ore prices drives up steel prices and vice-versa.
Steel companies generate revenue from the sale of two types of steel; carbon and stainless steel.
Carbon steel consists of up to 2% carbon; the higher the carbon content, the harder and stronger the steel. Carbon steel accounts for approximately 90% of globally manufactured steel products.
Carbon steel is further bifurcated into two primary product types; flat and long steel products.
Flat steel products are mainly produced using the integrated steelmaking process and have a wide range of applications across industries. Primary and semi-finished flat steel products are obtained by the continuous casting of liquid steel for further processing to produce coils and plates. The table below summarizes the different types, properties, and applications of flat steel products.
Long steel products, generally produced using the electric arc furnace (EAF), are round-shaped steel products, varying in length and width. Semi-finished long steel products such as billets and blooms are obtained by the continuous casting process and further processed into rebars, wire rods, and structurals. The table below summarizes the different types, properties, and applications of long steel products.
Stainless steel includes alloys such as chromium, nickel, and molybdenum making it corrosion resistant. It accounts for approximately 10% of global steel products. Stainless steel is generally produced by melting stainless steel scrap and other ferrous alloys (such as nickel, chromium, etc) in an electric arc furnace (EAF) to achieve higher corrosion resistance. It is widely used in surgical and dental tools, home appliances, and architecture, among others. The total revenue for stainless steel is derived from the volume and price of stainless steel.
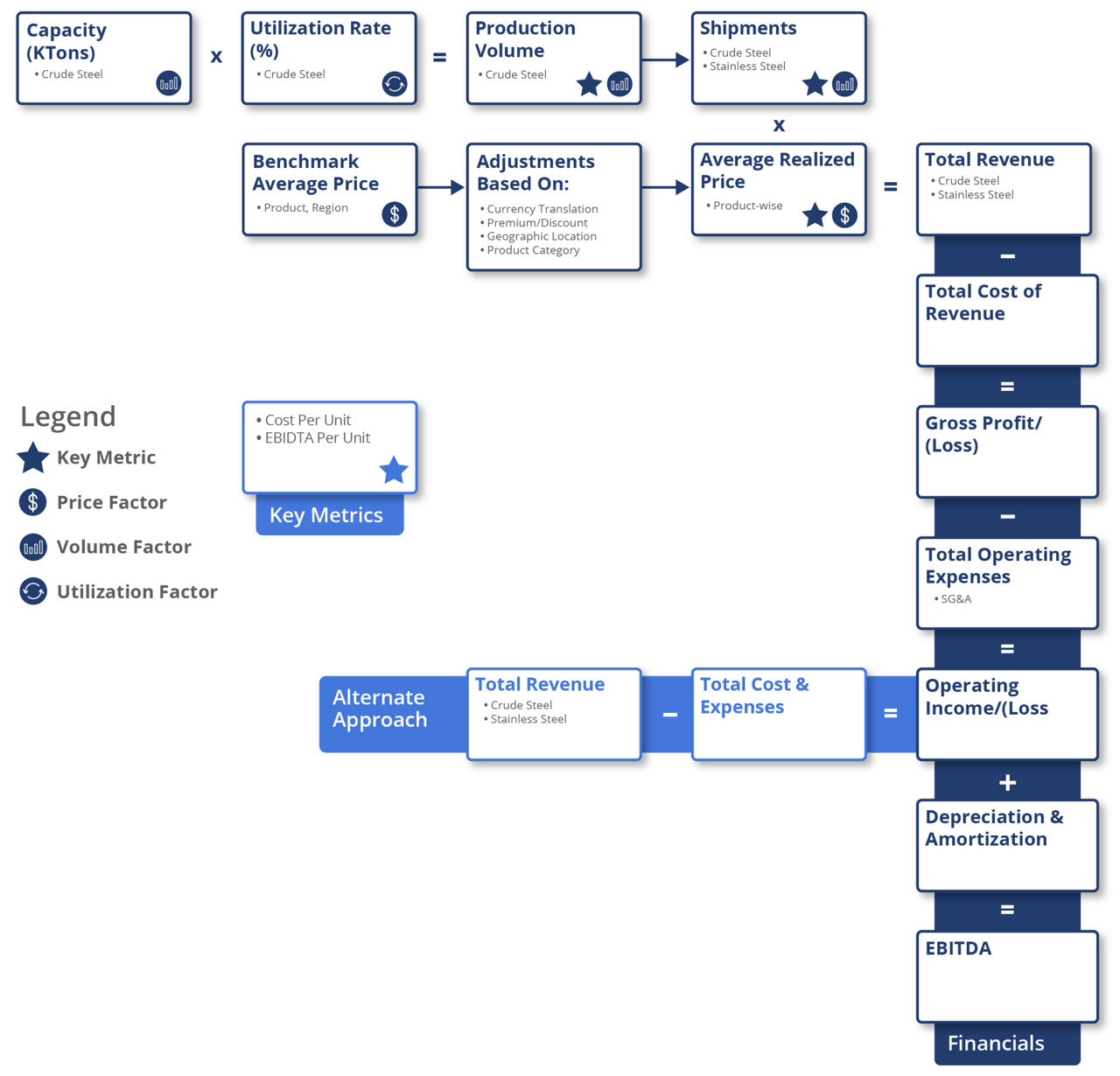
As a capital-intensive industry, a crucial factor in determining profitability for steel companies is EBITDA per unit. The two approaches used to calculate EBITDA per unit are:
Realized prices and cash costs impact the increase/decrease in EBITDA per unit. An increase in realized prices tends to increase EBITDA per unit. However, this might not always be the case when accompanied by an increase in costs, which will lower EBITDA per unit. Thus, an increase in iron ore cost, a major raw material cost for a steel company, will lead to a fall in EBITDA per unit, and vice versa.
The construction industry accounts for the majority of global steel demand. The largest construction market globally is China, making China the largest market for steel followed by India. In China and other developing countries, economic growth and industrialization are pushing infrastructure and construction spending, in turn driving steel demand. In developed countries like the U.S. and Japan, steel demand is driven by a broader base of end markets ranging from automotive to engineering and application industries. Apart from being the largest consumer of steel, China is also the largest supplier of crude steel.
Visible Alpha offers 14 iron & steel-related comp tables, comparing forecasts for key financial and operating metrics, to make it easy to quickly conduct relative analysis, whether you are interested in looking at key values for steel companies globally, in the Americas, or Europe. Every pre-built, customizable comp table is based on region, sub-industry, or key operating metrics.
This guide highlights the key performance indicators for the steel industry and where investors should look to find an investment edge, including: