Featured Topics
Featured Products
Events
S&P Global Offerings
Featured Topics
Featured Products
Events
S&P Global Offerings
Featured Topics
Featured Products
Events
S&P Global Offerings
Featured Topics
Featured Products
Events
Financial and Market intelligence
Fundamental & Alternative Datasets
Government & Defense
Professional Services
Banking & Capital Markets
Economy & Finance
Energy Transition & Sustainability
Technology & Innovation
Podcasts & Newsletters
Financial and Market intelligence
Fundamental & Alternative Datasets
Government & Defense
Professional Services
Banking & Capital Markets
Economy & Finance
Energy Transition & Sustainability
Technology & Innovation
Podcasts & Newsletters
This guide highlights the key performance indicators for the health insurance industry and where investors should look to find an investment edge.
The health insurance industry is essential to healthcare systems worldwide, acting as a financial intermediary to help individuals and organizations manage high healthcare costs. This industry includes both public and private entities, such as government programs like Medicare and Medicaid in the U.S., as well as private insurers like UnitedHealth Group, Anthem, and Aetna (now part of CVS Health).
Individuals can obtain health insurance through various methods: purchasing it independently, receiving it as part of an employer-sponsored group plan, or through a trade or professional association. When insurance is provided to a group, it is known as “group coverage” or “group insurance.” In this case, the organization that secures the insurance for the group is called the plan sponsor.
Health insurers offer a range of products, including individual and family plans, employer-sponsored group plans, Medicare Advantage, and supplemental insurance policies. These products differ in terms of coverage, cost, and provider networks.
Health insurance is subject to extensive regulation to ensure consumer protection, coverage standards, and financial stability. These regulations vary by country and region, affecting pricing, coverage requirements, and operational practices.
Key performance indicators (KPIs) are the most important business metrics for a particular industry. When understanding market expectations for the health insurance industry, whether at a company or industry level, some KPIs to consider include:
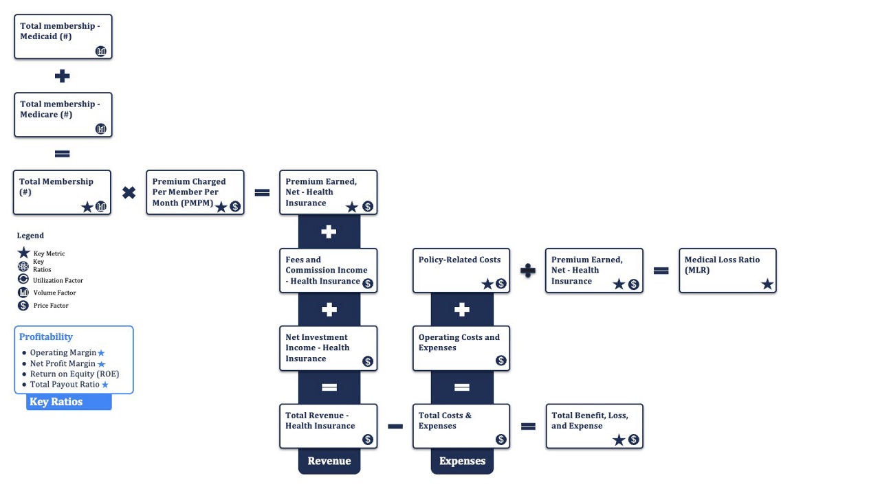
Health insurance companies incur various major expenses in their operations. Here are the key categories of expenses:
Medical Loss Ratio=Policy–Related Costs / Premium Earned
Insurance is fundamentally about managing “risk,” or the likelihood and potential financial impact of losses. In any insurance arrangement, each party aims to reduce their own risk. In health insurance, consumers and insurers handle this risk differently.
Consumers buy health insurance to protect themselves from the financial burdens of future medical care. On the other hand, insurers use various strategies to minimize risk and ensure profitability. For example, insurers limit their coverage to a predefined list of services, known as “covered” services. They also encourage healthier individuals to get insurance, as healthier people are less likely to make frequent claims.
Insurers also spread risk across a large group of people through a collective fund called the risk pool. By pooling contributions from all members, the costs incurred by a few individuals are shared among the entire group.
Insurance companies calculate and charge a rate, also known as the “premium” to finance the health coverage it provides. The premium is based on several factors, including the expected annual cost of healthcare claims, administrative costs, and a profit margin. If an insurer accurately predicts these costs and sets the premium accordingly, the risk pool achieves an equilibrium. In this situation, the premiums paid by healthy individuals in the risk pool help subsidize the higher-than-average costs of less healthy individuals in the pool. Premiums earned by health insurers can be categorized as:
Premium earned by a health insurer is a function of the total members in the risk pool and the premium charged per member per month (PMPM). The formula for calculating the premium earned is:
Premiums Earned=Total Membership × PMPM
Here, total membership is the number of individuals covered by the insurance policy. PMPM is the premium amount charged to each member on a monthly basis.
Many health insurance companies include prescription drug coverage as part of their overall health plans. A portion of the premium revenue is allocated specifically for covering pharmacy-related expenses, such as the cost of medications and pharmacy services. Health insurers often work with Pharmacy Benefit Managers (PBMs) to manage drug benefits. Some health insurers may also own PBMs, in which case pharmacy-related revenue is a direct contributor to the insurer’s overall revenue.
For insurers with integrated pharmacy services or partnerships with PBMs, pharmacy revenue can include income from drug rebates, discounts negotiated with manufacturers, and margins on drug sales. This revenue is tied to the premiums paid by members since a portion of the premium is intended to cover pharmaceutical services. While the exact proportion of pharmacy revenue as part of premium revenue varies across health insurers, pharmacy services are often a significant part of overall health costs. Hence, premium revenue tied to pharmacy benefits is a key aspect of an insurer’s financial structure.
Health insurance companies also generate revenue through fees and commissions. Health insurers use fees and commissions as supplementary revenue streams alongside the primary income from policyholder premiums. Fees include income generated from:
Commissions include income generated from:
Lastly, health insurance companies also derive revenue from investments. This includes investments in bonds, equities, real estate, and other investments. However, the scale of investment income typically depends on market performance and the company’s portfolio.
Premiums typically represent a significant portion of overall revenue for health insurance companies compared to fee, commission income, and investment income
Key financial metrics used to evaluate health insurers include:
Visible Alpha offers 18 life & health insurance-related comp tables, comparing forecasts for key financial and operating metrics, to make it easy to quickly conduct relative analysis, whether you are interested in looking at key values for global companies, Americas, or Europe. Every pre-built, customizable comp table is based on region, sub-industry, or key operating metrics.
This guide highlights the key performance indicators for the health insurance industry and where investors should look to find an investment edge, including: